足球投注

系内焦点

Cardiovasc Res 复旦大学孟丹教授团队揭示BACH1调控病理性心肌肥厚的新机制

发布时间:2023-07-06浏览次数:10

Cardiovasc Res 复旦大学孟丹教授团队揭示BACH1调控病理性心肌肥厚的新机制

  心力衰竭是心脏疾病的终末阶段,死亡率高,预后极差。心衰发生的病理基础是心脏的病理性心肌肥厚,干预病理性心肌肥厚对于减少心衰发病率、死亡率以及改善预后至关重要。目前临床对于病理性心肌肥厚的治疗仅限于改善症状,亟需探寻干预病理性心肌肥厚的新策略。病理性心肌肥厚发病机制极其复杂,分子调控机制还不十分清楚。深入探究病理性心肌肥厚的发病机制,发掘新的干预病理性心肌肥厚和心衰的靶点,对于心血管疾病的预防及治疗具有重要意义。

202363日,足球投注 孟丹教授团队在Cardiovascular Research (IF 14.2)杂志在线发表了题为“Cardiac-specific BACH1 ablation attenuates pathological cardiac hypertrophy by inhibiting the Ang II type 1 receptor expression and the Ca2+/CaMKII pathway (心脏特异性BACH1基因缺失通过抑制血管紧张素受体1Ca2+/CaMKII信号通路减轻病理性心肌肥厚)”的最新研究成果。这项工作表明靶向干预心肌BACH1能够明显改善病理性心肌肥厚,研究揭示了转录因子BACH1调控病理性心肌肥厚的新功能。研究结果对理解病理性心肌肥厚的发病机制具有重要启示,可能为心衰的防治提供新思路。

图片

孟丹教授研究团队前期围绕转录因子BACH1进行一系列的研究,证实 BACH1通过调控表观遗传学修饰维持胚胎干细胞多能性;BACH1激活内皮细胞炎症并促进动脉粥样硬化;BACH1通过调控染色质开放性影响血管平滑肌细胞表型转换,促进血管损伤后新生内膜增生。相关成果分别发表在《科学进展》(Science Advance2019)、《循环研究》(Circulation Research2022)和《核酸研究》(Nucleic Acids Research20212023)。然而,BACH1是否在病理性心肌肥厚中发挥作用目前还不清楚。
在本研究中,研究人员首先发现转录因子BACH1在病理性心肌肥厚以及心衰病人的心脏组织中表达增高,随后构建主动脉缩窄术(TAC)诱导的病理性心肌肥厚小鼠模型,发现BACH1TAC小鼠心脏组织中表达升高。原代分离乳大鼠心肌细胞培养,使用血管紧张素II(AngII)与去甲肾上腺素(NE)诱导心肌细胞肥大,发现不同的病理刺激AngIINE都能显著诱导BACH1表达上调。
图片
为了明确BACH1在心肌细胞中的作用,研究人员构建了心肌细胞特异性敲除BACH1小鼠,通过TAC手术以及皮下植入AngII缓释胶囊泵两种方法构建病理性心肌肥厚的小鼠模型,证实心肌特异性敲除BACH1显著降低小鼠心脏/体重比、心脏最大横截面积与室壁厚度,提高小鼠心脏射血分数和缩短分数,改善心功能,并降低心肌肥厚标志物和纤维化标志物的表达。这些结果说明,心肌特异性敲除BACH1保护小鼠病理性心肌肥厚。
图片
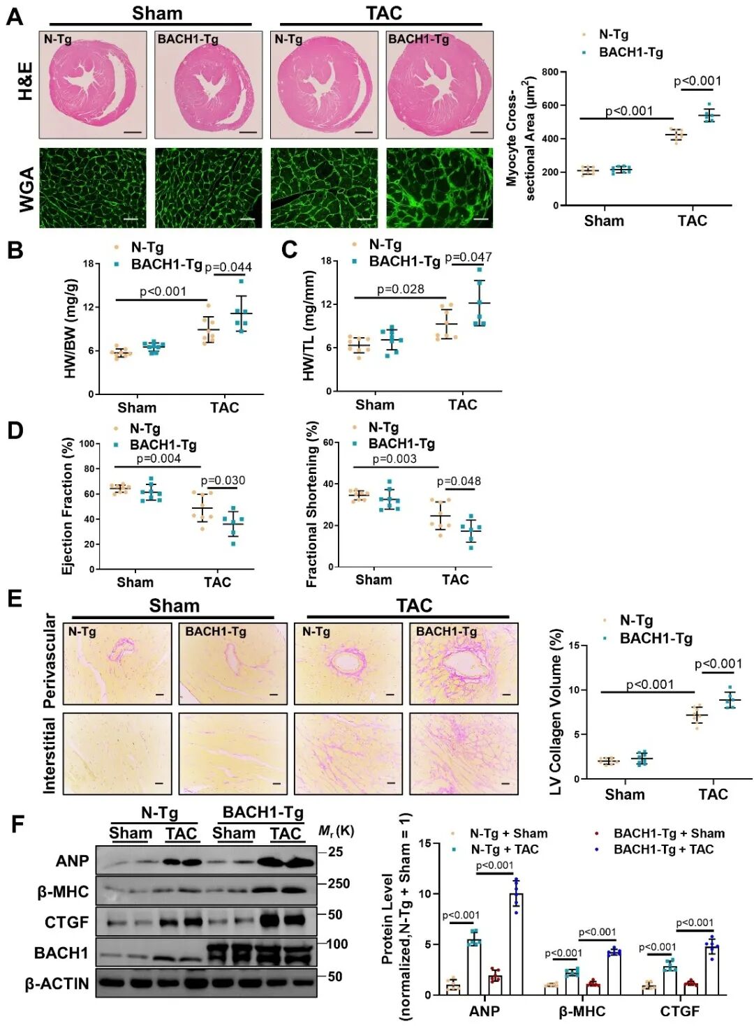
同时研究人员也构建了BACH1心肌特异性过表达的小鼠,发现心肌过表达BACH1显著增加小鼠心脏/体重比、心脏/胫骨长度比与心脏最大横截面积,降低小鼠心脏射血分数和缩短分数,加重胶原沉积,并促进心肌肥厚标志物和纤维化标志物的表达。这些结果说明,心肌特异性过表达BACH1加重小鼠心肌病理性肥厚。
图片
为了明确其中的机制,研究人员进行了高通量转录组测序,发现心肌特异性敲除BACH1显著下调血管紧张素受体1(AT1R)Ca2+/CaMKII信号通路。进一步的研究证实,Ang II等刺激BACH1表达和进入细胞核,促进其在AT1R启动子区的结合,增加AT1R的表达,进而增强Ang II-AT1R作用,引起细胞内钙超载,并激活Ca2+/CaMKII通路促进小鼠病理性心肌肥厚。临床上常用的AT1R受体拮抗剂洛沙坦(losartan),可以抑制过表达BACH1加重的病理性心肌肥厚。
图片
综上,本研究表明BACH1是病理性心肌肥厚的重要调节因子,Ang IINE等刺激BACH1表达和进入细胞核,促进其在AT1R启动子区的结合,增加AT1R的表达,进而加重细胞内钙超载,激活Ca2+/CaMKII通路促进病理性心肌肥厚。这项研究揭示了转录因子BACH1调控病理性心肌肥厚的新作用和新机制,抑制BACH1可能是防治病理性心肌肥厚和心衰的新策略。
图片
BACH1调控病理性心肌肥厚的机制图
足球投注 魏香香青年副研究员、金嘉玉博士研究生、复旦大学附属中山医院吴剑副研究员和足球投注 何韫荃博士研究生为本文的共同第一作者,足球投注 孟丹教授为本文通讯作者,复旦大学为第一作者单位。该研究得到了复旦大学附属中山医院杨兆华副主任医师、贵州省人民医院胡馗副主任医师、复旦大学李立亮副教授、瑞士苏黎世大学Elena Osto教授、美国阿拉巴马大学张建一教授等人的大力支持;同时得到了来自国家自然科学基金重大研究计划重点项目、国家自然科学基金重点国际合作项目、上海市优秀学术带头人项目、上海市启明星项目、中国科协青年人才托举工程、复旦大学卓识杰出人才项目及足球投注 原创科研项目等基金的资助。
原文链接:
//academic.oup.com/cardiovascres/advancearticle/doi/10.1093/cvr/cvad086/7190044?login=true